中兴通讯供应商的一篇公告“感动”A股!
中兴通讯供应商的一篇公告“感动”A股!A股发生了一件很感人的事情:来自劲拓股份刚刚发布的公告,事关中兴通讯。

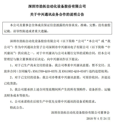
劲拓股份作为中兴通讯全资子公司中兴康讯供应商之一,对于中兴康讯与公司未履行完毕的采购合同(没说具体原因)经本公司管理层与独立董事商讨后决定,向中兴康讯作以下提议:
1、对于已生产尚未交付的设备,我公司尊重中兴康讯意愿,暂不交付,且放弃合同违约追偿权利;
2、对于已交付的设备,我公司亦尊重中兴康讯意愿,可原价收回,并退还已收货款;
3、我公司愿承担上述合同变故期间所产生的所有预购件、设备折价、运输及财务成本等损失;
4、公司承诺将在后续生产中优先安排中兴通讯的设备采购需求。
总的来说就是一句话:中兴通讯现在“落难”,作为供应商的我不能落井下石,还要雪中送炭。
股民网友们看到纷纷点赞。“业界良心”、“患难见真情”

中兴通讯大股东:未受影响 “11中兴新债”兑付正常
中兴通讯的大股东中兴新通讯公告称,控股公司中兴通讯生产经营外部条件发生重大变化,正积极沟通以及通过合法途径寻求解决方案。上述变化不影响“11中兴新债”的本息正常兑付。
中兴新通讯在公告中首先对中兴通讯遭遇美国封杀事件做了回顾,并简述了中兴通讯所采取的措施,公告最后表示,“11中兴新债”未受事件影响,本息兑付正常,公司将于中兴通讯保持沟通。以下为公告截图:

事件时间轴
2018年4月16日
美国商务部宣布,禁止美国企业向中兴出售零部件,这一禁令立即生效,持续七年。美国商务部表示,执行该禁令是因为中兴违反了美国限制向伊朗出售美国技术的制裁条款。
2018年4月17日
中兴通讯发布声明,称已获悉美国商务部对公司激活拒绝令。公司正在全面评估此事件对公司可能产生的影响,与各方面积极沟通及应对。
2018年4月17日
中兴通讯发布内部员工信称,公司高度重视,第一时间成立了危机应对工作组。
2018年4月17日
中国商务部表示,希望美方依法依规,妥善处理,商务部将密切关注事态进展,随时准备采取必要措施,维护中国企业的合法权益。
2018年4月18日
中信保诚基金和长信基金率先下调了中兴估值,中信保诚基金给出的25.05元和长信基金给出的25.36元的估值,分别比停牌前收盘价低了20%和19%。
2018年4月19日
中国商务部再度回应美国制裁中兴:希望美方不要自作聪明,否则只会自食其果。
2018年4月20日
中兴通讯发布声明称,在相关调查尚未结束之前,美国商务部工业与安全局(BIS)执意对公司施以最严厉的制裁,对中兴通讯极不公平,我们不能接受!
2018年4月20日
中兴通讯董事长殷一民发布内部邮件,首次公开整个事件全过程,并表示“在合规建设推进过程中,我们吸取过去的教训,及时纠正,绝不再犯过去部分管理干部曾经犯过的错误。”
2018年4月20日
美国商务部新闻官Will Reinert在接受澎湃新闻记者采访时表示,这项禁令即时生效,且目前没有扭转的余地或协商的空间,“这是一个7年的禁令。”
2018年4月20日
中兴通讯召开10分钟简短新闻发布会。董事长殷一民会上表示,美国的禁令对公司全体员工、遍布全球的运营商客户、终端消费者和股东的利益造成直接损害,我们坚决反对。
2018年4月21日
中信保诚基金和长信基金又二度下调估值到20.04元/股和20.54元/股,相当于约4个跌停。
2018年4月22日
中兴通讯公告,吸取过去在出口管制合规方面的教训,高度重视出口管制合规工作,把合规视为公司战略的基石和经营的前提及底线。美国商务部工业与安全局激活拒绝令,公司积极与相关方沟通以及寻求解决方案。
2898站长资源平台网站排行榜:http://www.2898.com/ranklist.htm





