华为的淡定与任正非的价值观
华为的淡定与任正非的价值观。尽管孟女士获准保释了,但这事儿对华为的影响,或许刚刚开始。但是,关于孟女士事件,截至目前,华为的应对策略是相当淡定的。

总体上来讲,不管华为内部如何波涛汹涌,但对外的表现则是风平浪静,淡然处之。这看上去的淡定背后,隐藏着任正非及华为的价值观。
华为确实很成功,市场、产品、口碑、策略等等方面看,堪称中国民营企业崛起的典范。以至于在中国市场上,任正非被“封神”,使用华为的产品就是爱国。
当下,随着孟女士事件的发酵,在一些人看来,不仅使用华为手机是爱国,而且使用苹果手机是“不爱国”。所以,从普通网民到企业界,声援华为的不在少数。
但我更关心作为当事方的华为应对此事的策略。
华为内部制定什么样的策略,作为旁观者我们是不得而知的。
可以看到,与外界的喧嚣形成鲜明对比的是,华为在此次事件中,一直极少公开说话。
华为没有利用公众情绪进行市场公关,没有表现出悲情,没有打民族牌;甚至,在公开回应中也没有把美国和加拿大的行为表述为对华为的打压、迫害。
孟女士被抓和被保释,华为官方分别进行了一次回应。两次回应,都极为克制,将事件表述限定在法律范畴之内。
第一次,12月6日,华为的回应中说,“我们相信加拿大和美国的法律体系最终会给出公正的结论,华为遵守业务所在国的所有适用法律法规……”
第二次,12月12日,华为的回应中说重复了上述表述。
可以看出,华为努力在按照美国的“玩儿法”应对。你说我涉嫌违法了,那我们就按照法律来,输赢让法律去定。
为什么,华为没有采用“人权、迫害、打压”这些说法?或许因为华为认为这种说法即便可以收获所谓的道德制高点、似乎站在了正义的一边,但事实上在对于做事毫无用处,类似鸡同鸭讲,于事无补。
华为的此番策略,应该是在贯彻华为的价值观或者说是任正非的价值观。华为的策略和价值观,从任正非的一次讲话中可以窥见一斑。
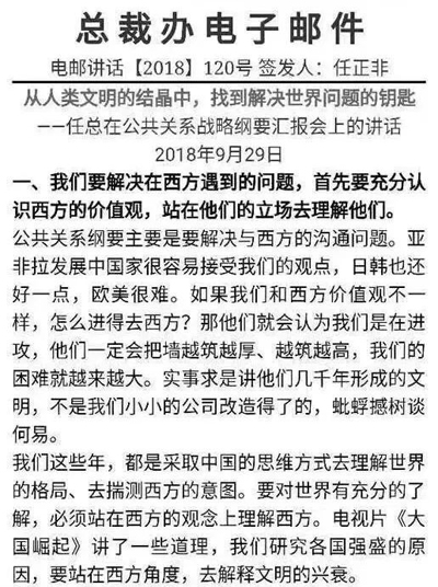
2018年9月,任正非在公司就公共关系战略纲要汇报做了一次讲话,讲话的题目是《从人类文明的结晶中找到解决世界问题的钥匙》。

任正非说,“我们要解决在西方遇到的问题,首先要充分认识西方的价值观,站在他们的立场去理解他们。现在要解决商业大环境的问题,就是要充分认识西方价值观。”
任正非说,“我们还缺乏对西方世界的深刻理解和认识。在西方占据强势话语权和世界主流价值观地位的现实下,我们只有站在西方的立场上理解西方的价值观,给予西方的思维方式进行对话,才能有效沟通,才有可能找到解决问题的办法。”
任正非说,“公司不能低估全球权力格局的动态变化,不能盲目自信,就像100多年前义和团那样。要将外部坏境的压力变成倒逼我们创新和改进的动力。”
任正非说,“我们不能介入民族矛盾,阶级冲突,宗教问题,地缘政治,不选边站……我们要感知一些脉搏,不要去挑战别国的制度自信。”
在这次讲话之前,任正非也曾表述这样一种观点:“我们要正视美国的强大,看到差距,坚定地向美国学习,永远不要让反美情绪主导我们的工作。在社会上不要支持民粹主义,在内部不允许出现民粹,至少不允许它有言论的机会。全体员工要有危机感,不能盲目乐观,不能有狭隘的民族主义。”
华为高级副总裁陈黎芳曾在新员工座谈会上说,“关于美国市场,公司一直认为,市场不选择我们,抱怨也没有意义。华为在全球开展业务的一个基本原则就是遵纪守法,以法律遵从的确定性,应对国际政治的不确定性。”
这些言论基本上展现了任正非的价值观——即便遭到西方的排斥也要努力采用西方能够理解的方式与之进行沟通;警惕民族主义,反对民粹主义;承认西方的强大,并向西方学习。
读完这些之前来自华为内部的声音会发现,此次孟晚舟事件中,华为的两次公开回应,是与公司及任正非的价值观一脉相承的。甚至可以推测,任正非对于一些网民的声援——诸如抵制苹果、号召员工买华为手机之类,是会反感的甚至讨厌的。
孟晚舟事件还没有结束,甚至还会有一个漫长的过程。华为的价值观以及基于自身价值观对这一事件做出的反应,是值得赞赏的。
华为这些年来的发展壮大,尤其是在国际市场上的披荆斩棘,没有这样的价值观为基础是很难做到的。
既然要进军西方市场,就尊重那里的价值观和规则,哪怕受到排斥打压也不抱怨,实在不行,不做。比如,华为进不去美国市场,那就不进去,与此同时还要杜绝反美情绪,强调向美国学习。
这样的价值观,与国内某些号召员工抵制苹果、买苹果手机就罚款的公司的价值观,大相径庭,格局高下立判。
一个企业,能够成长壮大,还在于产品和服务。价值观,并不能当饭吃。但一种健康的价值观有助于让企业的格局更大,视野更开阔。
做人也是这样吧。
2898站长资源平台网站资讯:http://www.2898.com/news/





