360回归A股!江南嘉捷拟更名为“三六零”股票代码亮了
360 回归A股!江南嘉捷拟更名为“三六零”股票代码亮了。360 借壳江南嘉捷上市,自去年 11 月 7 日复牌以来,曾实现了连续 18 个交易日的“一字板”涨停,市值超过格力电器。

而现在, 360 终于要正式亮相A股了,为了较为直观的体现上市公司股票与三六零业务之间的联系,更好的向市场传递信息。包括公司名字、股票代码都全部采用“360”字眼。
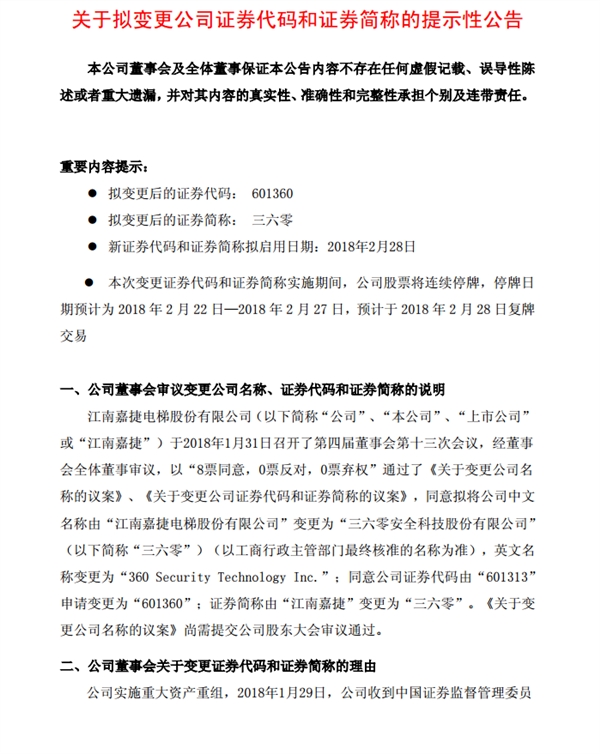
今晚,江南嘉捷发布公告称,公司拟将公司中文名称由“江南嘉捷电梯股份有限公司”变更为“三六零安全科技股份有限公司”;证券代码由“601313”申请变更为“601360”;证券简称由“江南嘉捷”变更为“三六零”。
公告中称,新证券代码和证券简称拟启用日期为 2 月 28 日。公司股票将连续停牌,停牌日期预计为 2 月 22 日— 2 月 27 日,预计 2 月 28 日复牌交易。

2898站长资源平台站长工具:http://www.2898.com/webtool.htm
【版权与免责声明】如发现内容存在版权问题,烦请提供相关信息发邮件至 kefu@2898.com ,我们将及时沟通与处理。
本站内容除了2898站长资源平台( www.2898.com )原创外,其它均为网友转载内容,涉及言论、版权与本站无关。





