FF仲裁败诉却宣称全面胜利,好一出混淆视听的“贾”戏
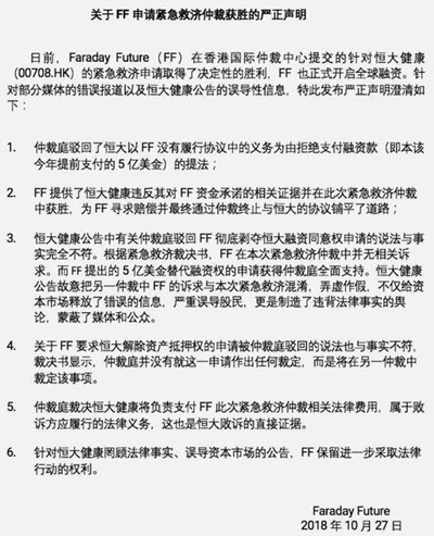
FF仲裁败诉却宣称“全面胜利”,好一出混淆视听的“贾”戏!贾跃亭与恒大之间的“控制权”之争又有新进展。仲裁否决了贾跃亭提出的彻底剥夺恒大融资同意权的申请,并否决了贾跃亭临时提出要进一步剥夺恒大资产抵押权的新申请,这对贾跃亭来说无疑是当头一棒。

然而就在昨日,贾跃亭在FF官方公众号上发布声明,强调自己在仲裁中“全面胜诉”。

多位法律界人士以及知情人士质疑贾跃亭偷换概率,表示此次仲裁庭并未驳回恒大任何申请。紧急仲裁只是正式仲裁前的一项临时济助措施,其责任只负责颁发临时济助措施,不会对双方是否违约、是非曲直及法律依据作出裁决。
同时仲裁庭只给予贾跃亭有严格条件的融资权,这是因为紧急仲裁员考虑到 FF 目前已濒临破产,为保持FF现状而做出的决定。知情人士分析此次贾跃亭的声明主要目的是为了新融资而造势。
假亦真时真亦假贾跃亭究竟为何一而再地宣称取得仲裁“全胜”?有知情人士透露,此举很可能是贾跃亭在寻找中东基金等投资方受阻背景下的无奈之举。可是"贾”的就是"贾”的,任凭如何修饰也是难以洗白。
2898站长资源平台网站资讯:http://www.2898.com/news/
【版权与免责声明】如发现内容存在版权问题,烦请提供相关信息发邮件至 kefu@2898.com ,我们将及时沟通与处理。
本站内容除了2898站长资源平台( www.2898.com )原创外,其它均为网友转载内容,涉及言论、版权与本站无关。





