任正非签发百万年终奖,荣耀值得如此“厚待”?
不知不觉,2017也就剩下为数不多的几天了。在这段日子里,最牵动员工心情的一定是年终奖的数额了。任正非签发百万年终奖,荣耀值得如此“厚待”?

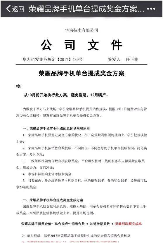
近日,一则消息从荣耀公司内部传出,在各大头条引发热议。18日,网上一张图片显示,荣耀品牌手机单台提成奖金方案出炉。方案旨在激励员工热情,提升荣耀品牌手机的销售规模。
并且,根据方案来看,荣耀品牌手机奖金值=单台提成*销售台数*加速激励系数*贡献利润额完成率。也就是说,此次奖励是根据荣耀员工服务用户的贡献度来考核的,完成规定利润额后,手机销售台数越多,服务用户越多,得到的奖金就会越多,没有上限!
有网友表示,按照新方案,只要干得出色,13级员工也可以拿到23级员工的奖金,甚至比华为的掌门人余承东拿到的钱还要多,简单计算一下,至少也得上百万。
面对如此高价的奖金,许多人纷纷表示质疑,荣耀公司的员工真的值得如此“厚待”吗?
荣耀确实值得如此“厚待”
有一种公司叫做别人的公司,而荣耀正是大多数人眼中的“别人的公司”。毕竟,如此高价的奖金不是每一家公司的员工都能够羡慕得来。更让人羡慕嫉妒的是,这份激励方案是由华为的大boss任正非亲自签发,可想而知,荣耀的地位有多重要!
这支诞生于2013年的新力军,经过短短的四年时间,厚积薄发,成功在小米、魅族等品牌中脱颖而出并且后来居上。如果还有人质疑荣耀,那么请看数据,毕竟数据是不会说谎的。
根据赛诺1-11月累计数据,荣耀手机以4968万台销量和716亿元销售额摘下了中国互联网手机品牌的桂冠。而位居其后的小米和魅族,销售额仅有587亿元和188亿元,被荣耀大大甩在身后。
而在11月份的线上线下累计销量中,荣耀手机排在中国手机市场线上线下整体销量的第二位,与排名第一的苹果相差不多,而在安卓阵营里面,荣耀则雄踞首位。
再看2017年的两大电商节中,荣耀的表现。在今年“618大促”中,荣耀夺得了京东平台中国手机品牌累计销售额的冠军。而在“双十一购物狂欢节”中,荣耀更是在京东当日销售额中首度超越苹果,在天猫和京东两大电商平台中的销售额超过40亿元,夺得第一。
如此不俗的成绩难道还不值得华为给予特殊的激励吗?
肩负光荣使命,迈向更广阔战场
事实上,这个12月也是荣耀的4岁生日。有人说任正非这次的“大笔一挥”是给荣耀准备的一个生日轰趴的大礼包,但更多人却说这是任正非要加速荣耀“起飞”,是任正非促使荣耀迈向下一阶段的信号。
作为华为的子品牌,从诞生到现在始终肩负着创新、年轻化、坚持品质等使命,频频创造奇迹。不仅销售额节节高升,还完美地平衡了线上和线下的销售份额,作为一个互联网品牌,线下销售占比竟然达到50个百分比。
既然荣耀已经如此优秀了,那么它下一阶段的目标到底是什么呢?12月21日,在荣耀四周年的庆生会上,总裁赵明终于公布了答案:荣耀开启全球战略新目标,未来三年进入全球手机销量排名前五的位置,聚焦品牌高地、覆盖人口大国。
简单来说,荣耀要开始加速海外化进程,并且要完成“三年前五”的目标,可以说目标已经很明确了。那么这份奖励方案可以说既是动力也是压力。
国内手机市场逐渐饱和,国产手机大战开始进入下半场,战场正是海外市场。2017年的国内手机行业有些许寒冬的迹象,想要在这个市场里获得更大的发展几乎是不可能了。而海外市场却相反,因为海外市场逐渐进入换机高峰。也就是说,谁夺得了海外市场谁就夺得了胜利。
荣耀将目光投向海外正是与市场的大潮趋同,并且站在潮头。想要像过去4年一样,持续获得高速发展、快步向前跑的话,荣耀必须跑向海外,当然,在经营海外市场的同时还需得兼顾国内市场,以国内市场为本。
先天优势,后天奋进
荣耀是从华为公司独立出来的品牌,天生具有华为的DNA,不仅拥有华为的文化血液,还有华为巨大的资源优势。更重要的是,荣耀与华为一样,从出生开始就是一个全球化的品牌。
目前,荣耀已经进入全球74个国家和地区,并且在一些国家获得不俗的成绩,比如,在芬兰和俄罗斯市场,荣耀2017年获得市场份额第一和第三的成绩。
而AI也是荣耀的优势之一,得益于麒麟970人工智能芯片和EMUI8.0,荣耀得以打造出AI旗舰手机荣耀V10。这也是荣耀的竞争对手,如小米所不可比拟的。
任正非大手笔的奖励的的确确是一个优良的“推进器”,推动荣耀走向全球。虽然荣耀只诞生了短短的四年,但是其所具有的先天优势和后天奋进是其它品牌没有的,在任正非大boss的号角声中,荣耀将凭借着这些优点奋勇前行!
2898站长资源平台站长访谈:http://www.2898.com/interview/





