西安女奔驰车主维权案调查处理结果公布
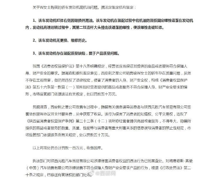
5月27日消息 据西部网消息,西安女奔驰车主维权案调查结果公布——利之星被罚100万元。

5月27日,高新区市场监管部门通报有关涉嫌违法案件调查处理结果:西安利之星汽车有限公司存在有销售不符合保障人身、财产安全要求的商品,夸大、隐瞒与消费者有重大利害关系的信息误导消费者的两项违法行为,被依法处以合计一百万元罚款。

【版权与免责声明】如发现内容存在版权问题,烦请提供相关信息发邮件至 kefu@2898.com ,我们将及时沟通与处理。
本站内容除了2898站长资源平台( www.2898.com )原创外,其它均为网友转载内容,涉及言论、版权与本站无关。





