网站广告
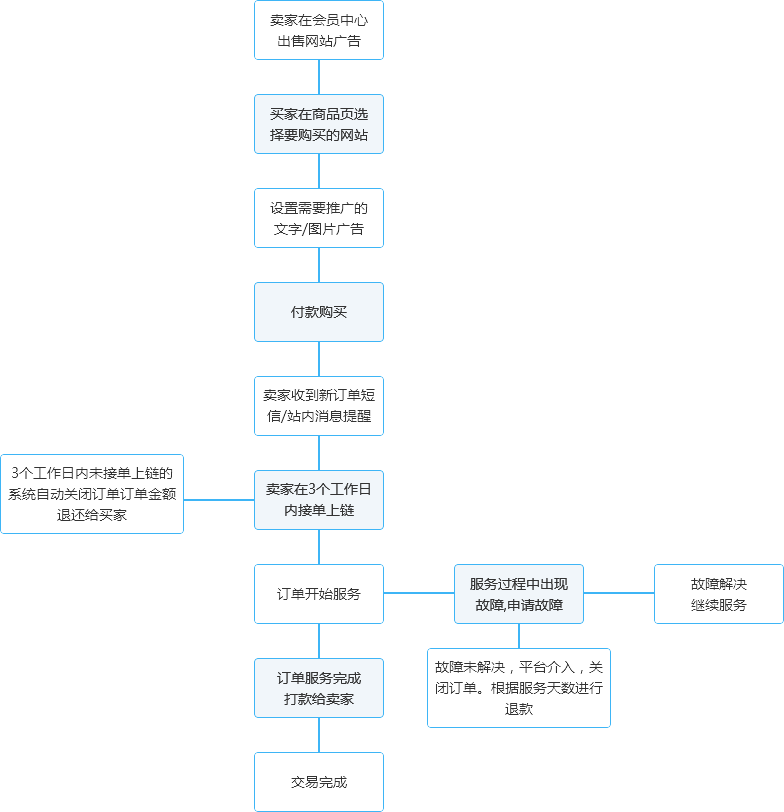
1、交易流程

2、出售网站注意事项
1. 网站认证成功后才能上架出售,未认证成功的网站出售的商品不能上架;
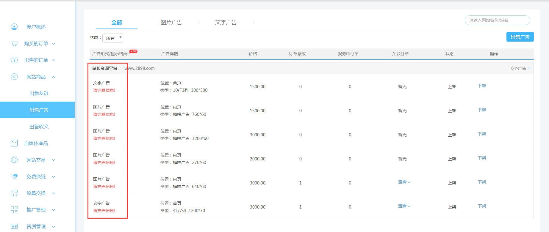
2. 出售时,同一页面同一位置同一尺寸的广告位只需要出售一次即可;
3. 出售的链接必须是有效的,不得以有JS输出、nofollow、iframe嵌套等,对搜索引擎无效的作弊形式。
4. 出售商品的价格不能太离谱,否则平台会做下架处理;
5. 在网站广告商品页综合排序中的位置会根据订单数、添加时间、拒单数、网站权重进行排序。
6. 有新订单时,如果3个工作日内不接单,系统会自动关闭订单;
7. 接单上链后,不得中途下链,在服务期间更换原定购买广告位置,则视为下链处理。如果出现下链,会根据上链时长来给买家退款。以购买周期1个月为例,上链满15天退款一半给买家,未满15天退全款给买家;
8. 收到故障订单消息(短信通知)请及时处理,3个工作日内故障未解决,平台有权根据订单的生效情况进行退款处理;
9. 出售的网站存在欺诈行为、网站被降权、网站无法访问超过3天,平台有权对订单进行全额退单处理;
10. 对于多次不接单的网站平台会给予强制下架处理,或者卖家自行先下架。对于长期不接单的用户将暂停其出售商品,严重者将禁止在本站出售任何商品。
2、购买网站注意事项
1.购买网站广告后,订单在3个工作日内接单,超出期限的系统自动关闭订单,关闭后将订单金额退还至账户余额中;
2.下单后,服务中的订单不得修改原有订单信息,请在下单之前务必确认好;
3.服务中的订单如有故障,可在【会员中心--订单管理】中找到该订单,填写原因,申请故障。申请后,平台会以短信、站内消息、客服联系的方式通知卖家处理故障,3个工作日内未解决的故障,平台会根据订单生效情况进行相应的退款。
4.需开启自动续费的订单,可在【会员中心--订单管理】中找到该订单,勾选自动续费。开启后,在您余额充足的情况下,我们将在订单到期后为您逐月续费这笔订单(商品价格、属性等变化时会续费失败)。
5.购买广告时,请根据自身网站情况进行选择,建议查看下卖家网站情况以及数据是否正确再进行购买。2898只是提供一个交易平台,不承诺任何网站优化效果。
广告终端设置
2898站长资源平台于2020年3月17日版本升级,用户需在个人中心设置广告展示终端,包括PC/手机端等,设置后会在广告资源列表筛选里展示。具体操作步骤如下:
1、打开2898,提示完善广告终端,前往完善

2、个人中心-出售广告,完善信息



3、点击设置显示终端,保存确认。操作成功提示。
4、广告资源里,显示广告终端

如有疑问,可咨询在线客服,协助操作。