微信公众号流程图
一、交易流程

二、微信广告注意事项
1、卖家在订单开始时间的三天内未接单,视为流单系统会自动关闭订单,退款给买家。
2、服务中的订单如有故障,可在【会员中心】-【购买的订单】-【自媒体活动订单】中找到该订单进行申诉,平台会以短信、站内消息、客服联系的方式通知卖家处理故障,3个工作日内未解决的故障,平台退款给买家。
3、卖家的订单服务要保留到订单结算完成,订单需要确认后方可结算。
买家购买流程图解
第一步:注册登录账号,选择【自媒体广告】-【微信公众号】,根据您的需求筛选微信公众号,点击购买,加入购物车。

第二步:在购物车里,设置接单时间和素材,可批量设置购物车里所有的微信公众号的时间和素材,点击付款。

可点击“+”号框,到素材管理里,新增素材;新增完成后再返回购物车内购买付款


第三步:等待卖家接单,接单成功后,订单状态为:执行中。买家可点击详情,及时查看推广链接和推广效果。 (推广链接:发布素材的微信公众号文章地址;推广数据:该篇文章的阅读数和在看数)

第四步:如有问题,可申请申诉,填写申诉理由;卖家会解决申诉问题;如有需要,可联系客服介入处理。

第五步:接单三天后,订单的状态为待确认,买家请及时确认订单;买家未确认时,系统在采集到数据的情况下,2天后自动确认,订单完成。

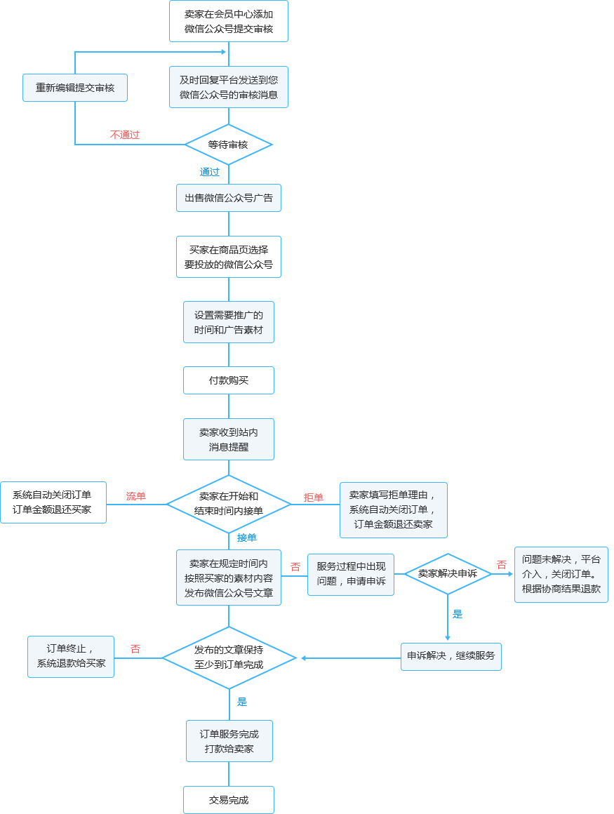
卖家操作流程图解
第一步:注册登录账号,在会员中心-账号概述-我的自媒体-微信公众号界面,点击【添加微信公众号】,设置微信公众号信息 和出售价格。

填写公众号信息时,需注意:带*号为必填选项。打开微信公众平台电脑端后台点击右上角的微信公众号头像或名称选择【账号 详情】,可以找到微信名称、二维码、简介。右击右上角的头像,将图片另存为。

另一种上传微信头像方法: 可以打开微信电脑端或者APP,搜索您的微信公众号点击头像保存,点击头像放大后保存图片, 图片格式支持:BMP、jpeg、JPG、gif、png大小不超过2m


历史文章链接是公众号已发布的文章且保证链接是有效的。链接请以https://mp.weixin.qq.com/s开头。 设置出售价格时需5元以上(含5元);不填写价格则默认为该位置不接单。

第二步:提交审核后,客服将会给该公众号发送消息进行确认,请及时回复。我们平台将尽快审核。

重新编辑信息时:公众号名称、微信号、历史文章链接不可修改,保存成功后需要再次审核才可上架; 编辑价格,不需要重新审核。也可删除重新添加账号。

第三步:提交审核后,也可以在【自媒体商品】添加微信公众号,并对账号进行管理。

第四步:有新订单时,请在买家设置的时间范围内接单(否则订单终止),推广链接地址:发布买家素材时的微信公众号地址, 填写成功即接单成功。

第五步:请及时关注订单情况,如有买家申诉,请及时处理;有问题可联系客服介入。

第六步:买家确认完订单,订单将进入待结算。等待平台结算打款。
